
|
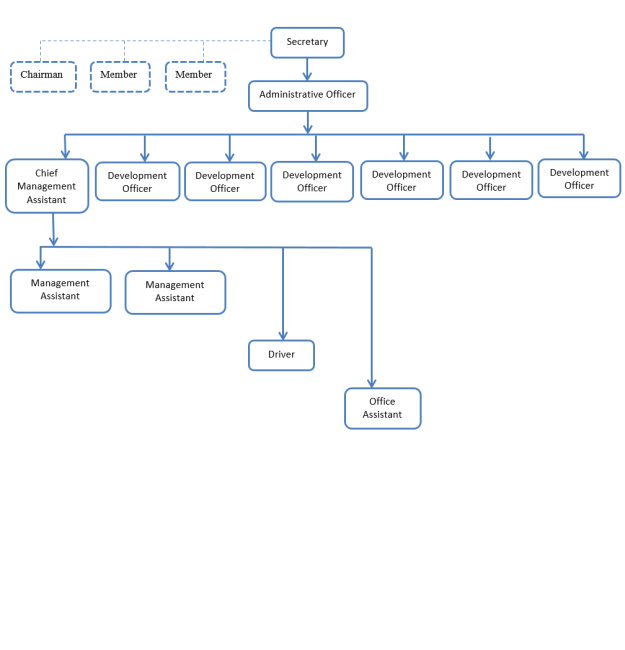
තනතුර |
නම |
|
|
ලේකම් |
කේ.ඒ.එල්.සජීවනී |
|
|
පරිපාලන නිලධාරී |
වී. කේ. විජේසේන |
|
|
ප්රධාන කළමනාකරණ සහකාර |
ඊ.එම්.ජේ.එස්.බී.ඒකනායක |
|
|
සංවර්ධන නිලධාරී |
ඩබ්.පි.කේ.විජේසිංහ |
|
|
සංවර්ධන නිලධාරී |
එස්. එන්.දේවප්රිය |
|
|
සංවර්ධන නිලධාරී |
එල්. කේ. එම්. ටී. තිලකරත්න |
|
|
සංවර්ධන නිලධාරී |
ජී. එන්. ඩී. ද සිල්වා |
|
|
සංවර්ධන නිලධාරී |
එම්.ඒ.එස්.කේ.ගමගේ |
|
|
සංවර්ධන නිලධාරී |
ඩබ්ලිව්.ආර්.ඩී.එම්.කේ.වික්රමසිංහ |
|
|
කළමනාකරණ සහකාර |
ඩි. එස්. කේ. කේ. වික්රමනායක |
|
|
කළමනාකරණ සහකාර |
කේ.ඒ.සී.කරසිංහආරච්චි |
|
|
රියදුරු |
කේ.ජී.එම්.සී.විජේසිංහ |
|
|
කාර්යාල කාර්ය සහයක |
- |
|

සමුපකාර සේවක කොමිෂන් සභාව, සමුපකාර සේවක කොමිෂන් 1990 පනth අංක 14 යටතේ ස්ථාපිත කරන ලදී
අපි විවිධ-සේවා, සකසුරුවම් සහ ණය ගනුදෙනු, කිරි නිෂ්පාදකයන් හා අනෙකුත් සමුපකාර සමිති සඳහා සහාය දෙමු
කොමිසම අර්ධ අධිකරණ බලය සහිත ආයතනයක් වන අතර එම නිසා අපක්ෂපාතී ලෙස ක්රියාත්මක වේ
අංක 109, යටිනුවර වීදිය